皇冠信用网APP下载_603729拟重大资产重组,下周一停牌
皇冠信用网登3代理注册(www.hg0088.us)开会_员平_台出租>皇冠体育/如何开户-占成_代理皇冠信用网登1登2代理登3<皇冠足球平台>龙韵股份(603729)再度出手,意将参股的影视公司全部纳入麾下皇冠信用网APP下载。 1月23日晚间,龙韵股份公告,拟筹划以发行股份的方式购买新疆愚恒影业集团有限公司(简称“愚恒影业”)58%股权。公司股票自2026年1月26日起停牌,预计不超过10个交易日。 公告显示,本次交易完成后,愚恒影业将成为龙韵股份的全资子公司。经初步测算,本次交易预计构成重大资产重组,构成关联交易。本次交易不会导致公司实际控制人的变更,不构成重组上市。 据披露,本次交易的交易对方为上海炳昶企业管理中心(有限合伙)(简称“上海炳昶”)、段泽坤,上海炳昶和段泽坤分别持有愚恒影业57.55%股权和0.45%股权。上市公司控股股东段佩璋直接持有上海炳昶71.661%股权,段泽坤持有上海炳昶0.7312%股权,段佩璋与段泽坤系叔侄关系。上海炳昶、段泽坤与上市公司构成关联关系。 段氏叔侄控制下的愚恒影业成立于2016年8月,注册资本为18888.89万元,主营业务为综艺节目、电视剧制作和发行等。 早在2019年9月,龙韵股份以1.92亿元收购愚恒影业32%股权。收购完成后,公司持有愚恒影业42%股权。 龙韵股份2025年半年报显示,愚恒影业净资产为2.13亿元,当期营业收入为1.7亿元,净利润为499.03万元。 公开资料显示,愚恒影业在电视圈推出了不少代表作,包括《奔腾年代》、《玉昭令》、《招摇》、《钟馗捉妖记》等影视剧,以及《最美旅拍》系列、《听得到的美食》《超级惊喜》《未见钟情》《超凡小达人》等综艺节目。 作为国内首家登陆上交所的民营广告公司,龙韵股份在2015年3月上市后,曾一度风头无两。然而,近年来受广告行业竞争加剧、整体盈利能力下滑等影响,公司业绩持续承压。 财务数据显示,2019年至2023年公司净利润连续5年亏损,合计亏损额超3.8亿元。2024年公司业绩短暂转亏为盈,当期盈利833.4万元。进入2025年,公司再次亏损,2025年前三季度净利润为-6505.67万,同比下降2569.94%。 针对本次交易,龙韵股份表示,截至目前,本次交易仍处于筹划阶段,交易相关方尚未签署正式的交易协议,具体交易方案仍在协商论证中,尚存在不确定性。
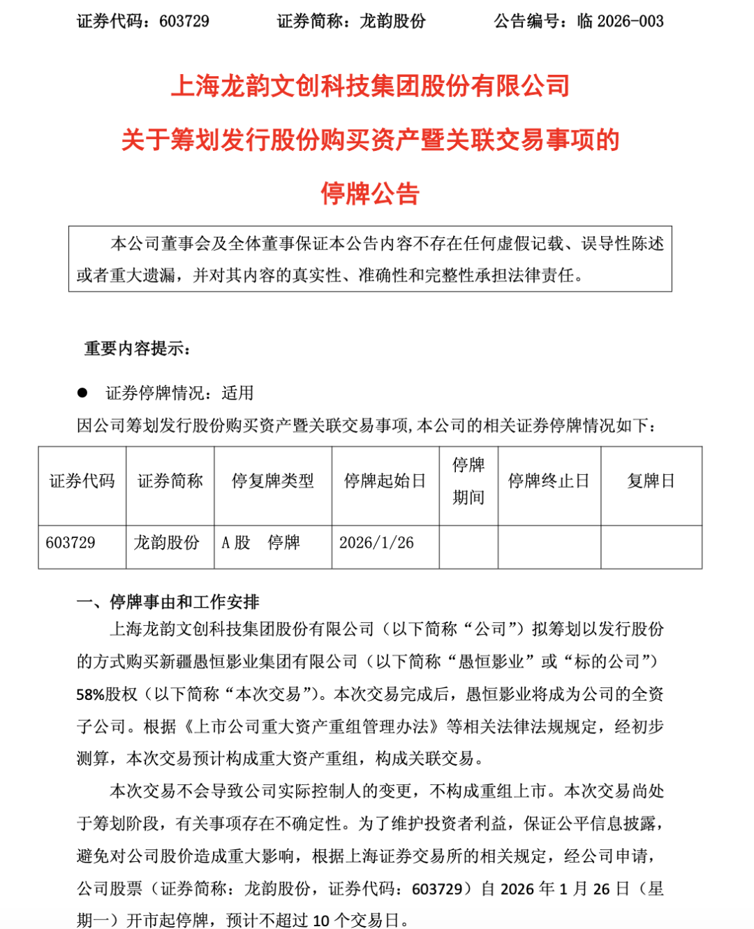
龙韵股份(603729)再度出手,意将参股的影视公司全部纳入麾下皇冠信用网APP下载。
1月23日晚间,龙韵股份公告,拟筹划以发行股份的方式购买新疆愚恒影业集团有限公司(简称“愚恒影业”)58%股权皇冠信用网APP下载。公司股票自2026年1月26日起停牌,预计不超过10个交易日。

公告显示,本次交易完成后,愚恒影业将成为龙韵股份的全资子公司皇冠信用网APP下载。经初步测算,本次交易预计构成重大资产重组,构成关联交易。本次交易不会导致公司实际控制人的变更,不构成重组上市。
据披露,本次交易的交易对方为上海炳昶企业管理中心(有限合伙)(简称“上海炳昶”)、段泽坤,上海炳昶和段泽坤分别持有愚恒影业57.55%股权和0.45%股权皇冠信用网APP下载。上市公司控股股东段佩璋直接持有上海炳昶71.661%股权,段泽坤持有上海炳昶0.7312%股权,段佩璋与段泽坤系叔侄关系。上海炳昶、段泽坤与上市公司构成关联关系。
段氏叔侄控制下的愚恒影业成立于2016年8月,注册资本为18888.89万元,主营业务为综艺节目、电视剧制作和发行等皇冠信用网APP下载。
早在2019年9月,龙韵股份以1.92亿元收购愚恒影业32%股权皇冠信用网APP下载。收购完成后,公司持有愚恒影业42%股权。
龙韵股份2025年半年报显示,愚恒影业净资产为2.13亿元,当期营业收入为1.7亿元,净利润为499.03万元皇冠信用网APP下载。
公开资料显示,愚恒影业在电视圈推出了不少代表作,包括《奔腾年代》、《玉昭令》、《招摇》、《钟馗捉妖记》等影视剧,以及《最美旅拍》系列、《听得到的美食》《超级惊喜》《未见钟情》《超凡小达人》等综艺节目皇冠信用网APP下载。
猜你喜欢
- 3小时前皇冠信用网注册开通 _男子邀请邻居到家“喝早酒”后心梗死亡 家属向邻居索赔30余万 一审被驳回
- 6小时前皇冠信用网会员注册网址 _伊朗总统就最高领袖遇袭身亡发表声明 称将追究相关责任
- 10小时前皇冠信用网需要押金吗 _伊朗最高领袖哈梅内伊遇袭身亡
- 15小时前怎么注册皇冠信用网 _中国男篮VS中国台北裁判组:来自菲律宾、澳洲、泰国
- 2天前皇冠信用网在线申请 _雷军直播介绍新一代SU7门把手:一旦发生碰撞,门锁自动切换机械解锁模式
- 5天前皇冠hga050 _25元包月、24小时不打烊,长沙这个社区把健身房搬进居民家门口
- 5天前皇冠登3注册 _默茨访华目的果然不简单,德国不想遵守中国的规则,只想赚中国的钱?
- 5天前皇冠会员开户 _明晚北京雨雪来袭,后天气温明显下降
- 6天前皇冠盘口 _三国领导人准备访华,2天后迎来重要人物,特朗普也宣布了访华时间表
- 6天前皇冠代理盘口 _山东泰安一地有人称挖到三叶虫化石引发跟风采挖,当地:不安全,已封山,如确有化石会保护
- 1周前皇冠hga026 _沙尘结束!北京今天白天阵风可达8级,山区局地可超11级
- 1周前皇冠ag hga035 _总票房突破70亿!暂列全球第一
- 1周前皇冠账号 _美国驻以色列大使声称若以色列拿下整个中东,那也没问题
- 1周前世界杯代理注册 _大风黄色预警!北京明后天局地阵风超11级,并伴沙尘
- 1周前皇冠信用网合作 _宝马CEO警告:忽视中国或危及未来经济成功,合作是关键
- 1周前皇冠信用网怎么注册_刚连任日本首相,李在明就送上“大礼”,高市早苗却高兴不起来
- 1周前皇冠信用网怎么注册_俄罗斯外长:要求伊朗彻底放弃铀浓缩权利“不恰当”
- 2周前新2网址大全_乐极生悲!浙江有医院一晚上接诊12例……一位新手爸爸眼球被炸裂,可能保不住
- 2周前新2网址大全_独行侠官宣:欧文本赛季将不会出战 2026-27赛季复出
- 2周前皇冠信用网怎么开户_高市早苗向中国拜年,字里行间都是算计,中英文版拜年差异明显,心思藏不住了
- 2周前怎么注册皇冠信用代理_高兴得太早了!高市早苗胜选后,日本迎来三大噩耗,俄罗斯下最后通牒
- 2周前怎么注册皇冠信用代理_日本反对党惨败,不到24小时,中方通告高市早苗当局,不准背信弃义
- 2周前怎么注册皇冠信用网_山东泰山官宣续约依木兰 U20国足4位主力均留队
- 2周前皇冠信用网怎么代理_特朗普不给“战斧”,乌克兰自造导弹,刻意避开美国零件防断供


网友评论